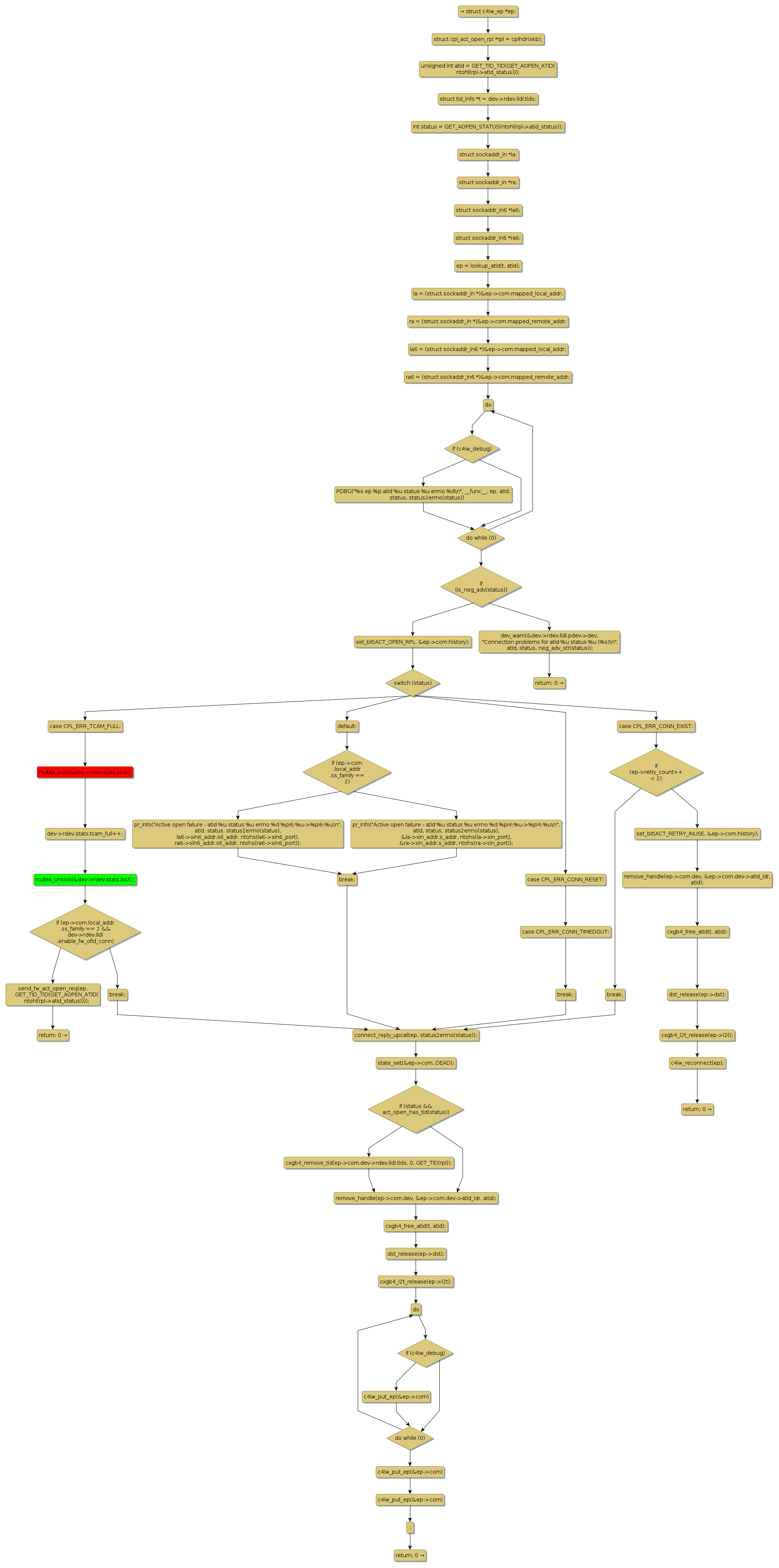
Instance Verification Kit (IVK)
mutex lock @ [59028+34+/linux-3.19-rc1/drivers/infiniband/hw/cxgb4/cm.c]
Instance Signature: lock
|
The Matching Pair Graph:
|
|
Function Name
|
Control Flow Graph (CFG)
|
Events Flow Graph (EFG)
|
Source Correspondence
|
|
act_open_rpl
|
|
|
[57885+12+/linux-3.19-rc1/drivers/infiniband/hw/cxgb4/cm.c]
|